重大项目复盘与展望【国盛宏观“十五五”系列二】
栏目:项目分类五 发布时间:2025-09-18 07:24:46
  2025年10月即将召开二十届四中全会,讨论“十五五”规划编制建议,重大项目应是一大看点。基于此,本文复盘历次五年规划中重大项目,并展望“十五五”规

  2025年10月即将召开二十届四中全会,讨论“十五五”规划编制建议,重大项目应是一大看点。基于此,本文复盘历次五年规划中重大项目,并展望“十五五”规划可能的重大项目。

  核心观点:“十五五”规划将大体确定我国中长期目标和阶段性任务、也是各类规划的统领,其中:规划期的重大项目建设,不仅是国家战略意图、中长期目标的集中体现,也是后续政策、资金等资源的重点支持方向。自“十三五”规划起,规划期内开启逐步明确重大项目的数量和种类,强调“清单式”管理,“十四五”规划102项重大项目也是稳经济的重要抓手。我们预计:“十五五”期间重大项目将基本延续“民生、科技+产业、基础设施、生态建设、安全工程”5大类,兼顾做好“十四五”已有项目续建,也会布局一批新的重大项目、可特别关注3个方向:水利基建(水电&运河等)、科技(产业融合)、民生(城市更新)。

  1、定位:五年规划下的重大项目,一般包括基建、产业、民生、生态领域,各地也会因地制宜、谋划地方特色重大项目;重大项目既是重大战略实施的抓手、政策预期稳定,也牵引了一批配套的重大政策。

  2、回顾:重大项目伴随国家战略、阶段性目标演变逐步完善、覆盖领域不断拓展,且“十三五”规划起明确重大项目数量、强调“清单式”推动重大项目有效落地,“十四五”规划下民生、科技重大项目数量靠前,并直接点名新一代人工智能、量子信息等具体行业。

  3、趋势:我们预计,“十五五”期间重大项目将延续“民生、科技+产业、基础设施、生态建设、安全工程”5大类,兼顾做好“十四五”已有项目的续建、也会布局一批新的重大项目,特别关注水利基建(水电&运河等)、科技(产业融合)、民生(城市更新)等新项目。

  一、定位:五年规划下的重大项目,一般包括基建、产业、民生、生态领域,各地也会因地制宜、谋划地方特色重大项目;重大项目既是重大战略实施的抓手、政策预期稳定,也牵引了一批配套的重大政策。

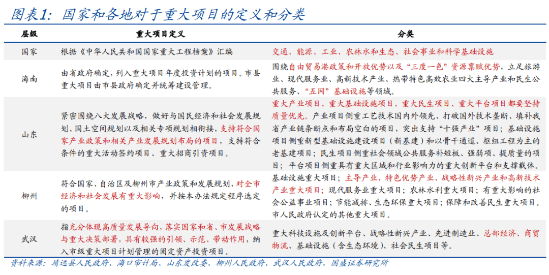
  分类看,重大项目尚未有固定的分类标准,目前各地分类也不尽相同,根据山东、海南、柳州等地出台的重大项目管理办法,共性在于,一般都包括重大基础设施项目、重大产业项目、重大民生项目、重大生态项目等;个性在于,各地根据地区发展规划相应谋划具有地方特色的重大项目,如海南“围绕自由贸易港政策和开放优势以及‘三度一色’资源禀赋优势”,武汉提出要谋划总部经济、商贸物流重大项目。

  特征看,重大项目往往具备政策实施层面的确定性和牵引性,即作为五年规划落地实施的关键抓手,重大项目直接反映国家至少未来五年的战略重心,具备长期稳定的政策预期。此外,重大项目牵动了一批重大政策,如“十三五”期间发改委发布了《关于加快推进国家“十三五”规划重大工程项目实施工作的意见》,以保障重大项目加快实施,举措包括:1)分部门、分地区、分年度“认领”重大项目推进工作;2)最大限度加快审批、实施,未开工的抓紧开工、已开工的抓紧跟踪进度;3)强化土地、资金等配套保障,优先安排。

  二、回顾:重大项目伴随国家战略、阶段性目标演变逐步完善、覆盖领域不断拓展,且“十三五”规划起明确重大项目数量、强调“清单式”推动重大项目有效落地,“十四五”规划下民生、科技重大项目数量靠前,并直接点名新一代人工智能、量子信息等具体行业。

  1、复盘历次五年规划的重大项目,总体呈现两大趋势:一是伴随国家战略、阶段性目标演变逐步完善、覆盖领域不断拓展,从追求工业化和经济增长,逐步转向更加注重高质量发展、科技创新、绿色低碳和民生福祉,从做好“铁公基”到开启“新基建”,从规模扩张到智能融合。二是“十三五”起明确重大项目数量、强调“清单式”推进。如“十三五”规划165项重大项目、“十四五”规划102项重大项目,以“清单式”推动重大项目有效落地。

  2、以“十四五”规划102项重大工程项目为例,大体覆盖“民生、科技+产业、基础设施、生态建设、安全工程”5大类。具体看,102项中,民生类涉及42项,“科技+产业”和基础设施各涉及19项,生态建设安全工程各涉及11项;从数量看,民生和科技类已高于传统基建类项目。此外,聚焦科技基建建设和核心技术攻关重大项目,直接点名新一代人工智能、量子信息、高端新材料、重大技术装备等重点行业。

  三、趋势:我们预计,“十五五”期间重大项目将延续“民生、科技+产业、基础设施、生态建设、安全工程”5大类,兼顾做好“十四五”已有项目的续建、也会布局一批新的重大项目,特别关注水利基建(水电&运河等)、科技(产业融合)、民生(城市更新)等新项目。

  近期地方已率先谋划“十五五”重大项目,多聚焦基础设施补短板、强科技、生态环保、保障与改善民生,也开始披露项目储备进度,如内蒙古披露计划谋划水利重大项目不低于500个、总投资不低于1800亿,荆州已谋划形成重大工程项目1187个、计划总投资规模达3.6万亿,杭州已初步谋划重大项目1148个、总投资突破2万亿,其中:

  补齐基础设施短板弱项:多地继续聚焦补齐基础设施短板弱项,包括进一步谋划铁路、公路、水网建设等重大工程,补齐数字基础设施、城市管网、城市更新、水利基础等方面。其中,可重点关注重大水利工程进度,如“十四五”规划提出的雅鲁藏布江下游水电开发重大工程,2025年7月19日正式开工、总投资约1.2万亿,吉林大水网工程、南水北调中线引江补汉工程等都在紧密推进。此外,各地也在加强运河建设、谋划水运设施网络,包括已完工的江淮运河,建设中的平路运河,尚处前期论证阶段的湘桂运河、浙赣粤运河、渝黔桂运河、松辽运河、荆汉运河等,投资规模大,单条运河计划总投资额可超3000亿。

  强调科技创新与产业升级:各地进一步提升新质生产力培育的优先级,并突出因地制宜培育,如青海提到以科技创新赋能“四地”建设和绿色算力,杭州进一步优化科技创新相关投资结果,瞄准人工智能、人形机器人、低空经济、新能源等领域谋划重大项目。

  注重绿色低碳与生态环保:青海、荆门、太白等多地均突出生态保护,继续强化生态环境保护修复(如黄河、长江流域)、绿色能源体系建设(如大型清洁能源基地)及节能降碳领域的重大项目。

  保障与改善民生:杭州、海南、河南等多地提及谋划民生项目,涉及教育、医疗、养老、住房等领域。如杭州披露,当前已谋划重大项目下,民生相关或民众最为关心的重大项目(交通强省、城镇有机更新、文化旅游融合和民生设施类)项目数占比20%、总投资占比达67%。

  此前我们在《读懂“十五五”,年内有何看点?—“十五五”规划系列一》中已经介绍,“十五五”规划将大体确定我国中长期目标和阶段性任务,也是各类规划的统领,再怎么重视也不为过。紧盯10月即将召开的二十届四中全会,将讨论“十五五”规划编制建议,将大体确定“十五五”规划框架,可窥见未来“五年”规划的政策重心。

  其中,规划期的重大项目建设,不仅是国家战略意图、中长期目标的集中体现,也是后续政策、资金等资源的重点支持方向。基于此,本文复盘历次五年规划中重大项目的类型和演变趋势,初步展望“十五五”规划可能的重大项目。

  五年规划作为中国经济社会发展的顶层设计,其提出的重大项目不仅是国家战略意图、中长期目标和阶段性任务的集中体现,更是未来五年政策资源与资金投入的核心方向。

  从定位看,目前对于重大项目没有统一的判定标准,综合中央表态及各地重大项目管理方法表述看,重大项目需体现高质量发展取向,体现国家和各地重要战略与重大决策部署,符合国家产业政策和产业发展规划,并对经济和社会发展具有重大影响。

  从分类看,重大项目也尚未有固定的分类标准,并根据国家战略变化、不断充实其内涵。目前各地分类也不尽相同,根据山东、海南、柳州等地出台的重大项目管理办法,重大项目分类上,共性在于,一般都包括重大基础设施项目、重大产业项目、重大民生项目、重大生态项目等;个性在于,各地根据地区发展规划相应谋划具有地方特色的重大项目,如海南提出“围绕自由贸易港政策和开放优势以及‘三度一色’资源禀赋优势”,武汉在传统基建、科技、产业外,提出要谋划总部经济、商贸物流重大项目。

  确定性体现在,作为五年规划落地实施的关键抓手,重大项目直接反映国家至少未来五年的战略重心,例如,“十四五”规划中提出的“碳中和”“科技自立自强”等国家发展目标,通过重大工程项目(如风光大基地、国家实验室)得以具体化。这些项目通常具有跨周期、长链条特征,一旦纳入规划,具备长期稳定的政策预期。

  牵引性体现在,五年规划下的重大项目牵动了一批重大政策,以保障重大项目顺利实施。如“十三五”规划期间,发改委专门发布了《关于加快推进国家“十三五”规划纲要重大工程项目实施工作的意见》,以保障重大项目加快实施、强化保障,如:

  1)分部门、分地区、分年度“认领”重大项目推进工作,即重大项目明确后,需纳入各地区、各部门编制的地方规划和专项规划,以及列入各地区、各部门年度重点工作;

  2)最大限度加快审批、实施,如规划内项目原则上不再审批项目建议书,直接审批可行性研究报告,未开工的抓紧开工、已开工的抓紧跟踪进度;

  3)强化土地、资金等配套保障,原则上有限安排重大工程项目建设所需的新增用地计划,从预算内资金、银企对接平台、PPP等多渠道筹措项目建设资金。

  从1953年第一个“五年计划”开始,我国已连续实施了十四个五年规划(计划),系统梳理我国历次五年规划中重大项目,可以看出国家战略在不同历史阶段的战略重心与发展逻辑的演变。

  从“一五”到“五五”,我国处于工业化起步阶段,重大项目聚焦于重工业体系建设,如苏联援建的156项工程,涵盖钢铁、机械、能源等领域,核心逻辑是解决“打好基础、解决有无”,重大项目布局突出战略安全和自主可控。

  从“六五”至“九五”,随着改革开放推进,重大项目开始向基础设施、特区建设、科技攻关等方向拓展,如设立经济特区、沿海开放城市布局、“863计划”启动等,这一时期的重大项目不仅带动区域发展,更在制度创新上发挥了试验田作用。

  从“十五”到“十三五”,重大项目范畴进一步扩大,覆盖交通、能源、科技、环保、区域协调等多个维度,如西气东输、南水北调、高速铁路网、载人航天、北斗导航等重大工程,显著提升了基建水平,也推动我国在全球科技竞争中占据重要位置;特别是“一带一路”倡议的提出与推进,标志着中国从“引进来”到“走出去”的战略升级。

  “十四五”以来,随着新发展理念的深入贯彻,重大项目进一步向高质量发展、绿色低碳、科技创新、国家安全等方向靠拢。我国逐渐在实现经济转型升级、科技自立自强、能源安全、“双碳”目标等多重战略目标下展开系统性布局。

  一是政策导向持续演变、覆盖领域不断拓展,其中,政策导向从追求工业化和经济增长,逐步转向更加注重高质量发展、科技创新、绿色低碳和民生福祉;重大项目覆盖领域不断拓展,从最初集中于重工业,逐步扩展到基础设施、科技、生态、民生等广泛领域,且不断解决从无到有、迭代升级,包括从做好“铁公基”到开启“新基建”,从规模扩张到智能融合。当下也更为重视安全,包括粮食安全、能源安全、国防安全、数据安全、网络安全、产业链供应链安全、生物安全等。

  二是强调“清单式”推动重大项目有效落地,早期五年规划/计划中多为具体的“重点工程”,“十三五”开始更系统地称为“重大工程项目”,且从“十三五”规划起,开始明确规划期内重大项目的数量,如“十四五”规划的“102项重大工程项目”,后续规划期内以此为抓手,以“清单式”推动重大项目有效落地。

  三是实施机制不断完善,如前所述,重大项目也匹配了一系列重大政策,“十三五”发改委专门发布了《关于加快推进国家“十三五”规划纲要重大工程项目实施工作的意见》,以确保重大工程项目顺利实施,并建立评估机制保障落实。

  以最新“十四五”规划102项重大工程项目为例,大体覆盖民生、科技+产业、基础设施、生态建设、安全工程5大类,且民生和科技类项目高于传统基建类项目,并直接点名新一代人工智能、量子信息、高端新材料、重大技术装备等重点行业,聚焦科技基建建设和核心技术攻关重大项目。

  从“十四五”规划全文来看,纲要共有20个专栏,除去经济社会发展主要指标专栏以及数字经济重点产业专栏、数字化应用场景专栏外,其余17个专栏包含的102项工程可视为“十四五”规划102项重大工程项目。结构上,大致可分为民生、科技+产业、基础设施、生态建设、安全工程5大类,分别涉及42、19、19、11、11项,且民生和科技类项目已高于传统基建类项目。此外,聚焦科技基建建设和核心技术攻关重大项目,直接点名新一代人工智能、量子信息、高端新材料、重大技术装备等重点行业。

  我们在此前报告《读懂“十五五”,年内有何看点?—“十五五”规划系列一》中提出,“十五五”规划应会接续此前规划目标及规划任务,也会统筹新形势、新变化,突出经济、改革、科技、民生等主线。对应看,后续重大项目部署也会围绕上述主线,至少延续“十四五”规划期间民生、科技+产业、基础设施、生态建设、安全工程5大类重大项目;从项目实施周期来看,具体项目上,应会继续做好“十四五”已有项目的续建和深化,也会布局一批新的重大项目。

  短期紧盯10月审议“十五五”规划编制建议,如此前“十四五”规划编制建议中就明确提出,“十四五期间要“推进新型基础设施、新型城镇化、交通水利等重大工程建设,支持有利于城乡区域协调发展的重大项目建设。实施川藏铁路、西部陆海新通道、国家水网、雅鲁藏布江下游水电开发、星际探测、北斗产业化等重大工程,推进重大科研设施、重大生态系统保护修复、公共卫生应急保障、重大引调水、防洪减灾、送电输气、沿边沿江沿海交通等一批强基础、增功能、利长远的重大项目建设”,也均在规划全文中体现。

  当前可关注地方谋划“十五五”重大项目的信号,各地在谋划“十五五”期间重大项目时,既紧扣国家战略,又充分结合自身资源禀赋和发展阶段。但也需注意,各地除了目前初步已谋划重大项目外,后续也会根据“十五五”规划全文调整和新储备重大项目。

  补齐基础设施短板弱项:各地继续聚焦补齐基础设施短板弱项,包括进一步谋划铁路、公路、水网建设等重大工程,补齐数字基础设施、城市管网、城市更新、水利基础等方面。其中,可重点关注重大水利工程进度,如“十四五”规划提出的雅鲁藏布江下游水电开发重大工程,2025年7月19日正式开工、总投资约1.2万亿元,此外,吉林大水网工程、南水北调中线引江补汉工程等都在紧密推进。各地也在加强运河建设,加强水系联通、谋划水运设施网络,包括已完工的江淮运河,建设中的平路运河,尚处前期论证阶段的湘桂运河、浙赣粤运河、渝黔桂运河、松辽运河、荆汉运河等,跨区域跨流域跨周期、投资规模大,单条运河计划总投资额可超3000亿元。

  强调科技创新与产业升级:各地进一步提升新质生产力培育的优先级,并突出因地制宜培育,如青海提到以科技创新赋能“四地”建设和绿色算力,杭州进一步优化科技创新相关投资结果,瞄准人工智能、人形机器人、低空经济、新能源等领域谋划重大项目,

  注重绿色低碳与生态环保:青海、荆门、太白等地均突出生态保护,继续强化生态环境保护修复(如黄河、长江流域)、绿色能源体系建设(如大型清洁能源基地)及节能降碳领域的重大项目。

  保障与改善民生:杭州、海南、河南等多地提及民生项目,涉及教育、医疗、养老、住房等民生领域,以及文化旅游提升生活质量的项目。如杭州披露,当前已谋划重大项目下,民生相关或民众最为关心的重大项目(交通强省、城镇有机更新、文化旅游融合和民生设施类)项目数占比20%、总投资占比67%。

  延续“清单”式梳理:目前多地也明确披露了谋划重大项目的具体数量,如内蒙古计划谋划水利重大项目不低于500个、总投资不低于1800亿,荆州已谋划形成“十五五”重大工程项目1187个、计划总投资规模达3.6万亿,杭州已初步谋划了“十五五”重大项目1148个,总投资突破2万亿。

  本文节选自国盛证券研究所已于2025年9月16日发布的报告《重大项目复盘与展望—“十五五”规划系列二》,具体内容请详见相关报告。

  特别声明:《证券期货投资者适当性管理办法》于2017年7月1日起正式实施。通过微信形式制作的本资料仅面向国盛证券客户中的专业投资者。请勿对本资料进行任何形式的转发。若您非国盛证券客户中的专业投资者,为保证服务质量、控制投资风险,请取消关注,请勿订阅、接受或使用本资料中的任何信息。因本订阅号难以设置访问权限,若给您造成不便,烦请谅解!感谢您给予的理解和配合。

  重要声明:本订阅号是国盛证券宏观团队设立的。本订阅号不是国盛宏观团队研究报告的发布平台。本订阅号所载的信息仅面向专业投资机构,仅供在新媒体背景下研究观点的及时交流。本订阅号所载的信息均摘编自国盛证券研究所已经发布的研究报告或者系对已发布报告的后续解读,若因对报告的摘编而产生歧义,应以报告发布当日的完整内容为准。本资料仅代表报告发布当日的判断,相关的分析意见及推测可在不发出通知的情形下做出更改,读者参考时还须及时跟踪后续最新的研究进展。

  本资料不构成对具体证券在具体价位、具体时点、具体市场表现的判断或投资建议,不能够等同于指导具体投资的操作性意见,普通的个人投资者若使用本资料,有可能会因缺乏解读服务而对报告中的关键假设、评级、目标价等内容产生理解上的歧义,进而造成投资损失。因此个人投资者还须寻求专业投资顾问的指导。本资料仅供参考之用,接收人不应单纯依靠本资料的信息而取代自身的独立判断,应自主作出投资决策并自行承担投资风险。